Tucano
Concept per rendere l’esperienza d’acquisto negli store Tucano più fluida, intuitiva e coinvolgente.
Service Design
Categoria
Progetto di gruppo
Tipologia
Ricerca e sintesi dei dati; definizione del concept e progettazione dei percorsi in-store
Ruolo
Adobe Illustrator, Miro
Strumenti

Contesto & Problema
Tucano è un brand affermato nel settore degli accessori tech e lifestyle, ma viene percepito dai più giovani come distante in termini di stile, prezzo e comunicazione. Inoltre, nei corner shop e nei punti vendita affiliati, l’esperienza d’acquisto non riesce a trasmettere pienamente i valori del brand né a coinvolgere gli utenti.
Il progetto nasce con l’obiettivo di comprendere come migliorare questa esperienza, rendendo il percorso più fluido, informativo ed intuitivo.
Ricerca
La ricerca è stata condotta attraverso un’attività combinata di benchmark, user interview e online survey, coinvolgendo gli utenti delle sedi italiane di Talent Garden.
Ciò ci ha permesso di chiarire aspettative, bisogni e criticità dell’esperienza d’acquisto, fornendo la base per la definizione delle personas e la generazione degli insight.
Personas
Insight emersi dalla ricerca
Percezione del brand
Molti utenti considerano Tucano un brand costoso e orientato a un pubblico più adulto.
Aspettative sul corner shop
Chi visita i corner cerca novità, stimoli e un modo interessante di scoprire il prodotto.
Rapporto con il commesso
Gli utenti preferiscono muoversi in autonomia e ricevere assistenza solo quando necessario.
Sensibilità ambientale
L’attenzione verso prodotti sostenibili è apprezzata, ma il prezzo rimane un fattore critico.
Bianca, project manager di Monza
Nicholas, developer di Milano
Obiettivo progettuale
Progettare un’esperienza d’acquisto fisica più fluida, coinvolgente e coerente con i valori del brand, attraverso:
valorizzazione dell’ecosostenibilità dei prodotti;
maggiore autonomia decisionale per l’utente;
avvicinamento dei giovani al brand;
corner shop più accattivanti, riconoscibili e tecnologicamente avanzati.
Soluzione
La soluzione consiste nella progettazione di una nuova esperienza d’acquisto per Tucano, capace di rendere l’interazione con il brand più autonoma ed in linea con le esigenze degli utenti osservati.
L’esperienza si articola in due percorsi complementari — uno in autonomia e uno guidato dal totem interattivo — che semplificano la scelta dei prodotti e migliorano la comprensione dell’offerta.
A partire da questi percorsi vengono poi definiti i touchpoint fisici e digitali, che compongono il nuovo modello di flagship store e corner shop.
Percorsi d'acquisto
Percorso in autonomia
L'utente entra, osserva, confronta e sceglie in totale libertà. Il percorso privilegia la chiarezza, l'autonomia e la facilità di orientamento.
Awareness & Consideration
Decision & Purchase
Purchase & Loyalty
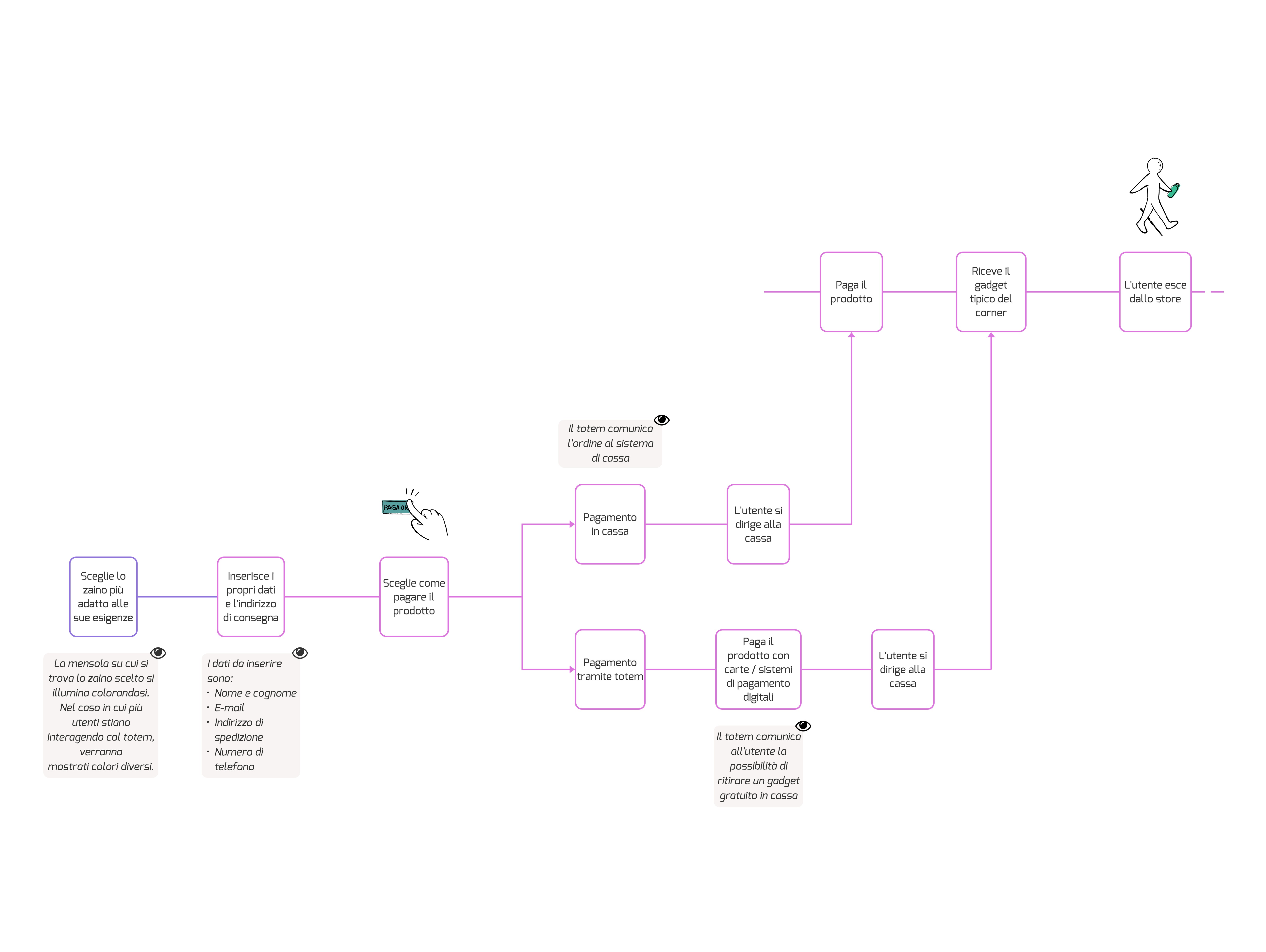
Percorso con il totem
Il totem diventa un punto di riferimento: guida l’utente attraverso quiz, confronti e suggerimenti personalizzati, fino alla selezione del prodotto ideale.
Awareness & Consideration
Decision & Purchase
Purchase & Loyalty
Flagship Store
Il flagship store traduce fisicamente l’esperienza progettata, integrando elementi interattivi e spazi pensati per trattenere l’utente e comunicare l’identità del brand.
Elementi principali:
Totem bifacciale interattivo
Mensola con LED collegata alle scelte del totem
Monitor informativo
Mobile con pesi sagomati
Esposizione delle bottiglie utilizzate per realizzare lo zaino
Aree di lavoro e relax
Elementi identitari locali

Corner Shop
Versione compatta del flagship, con gli stessi principi progettuali e gli stessi touchpoint chiave in uno spazio più ridotto.

Community
La proposta introduce una community del brand pensata per mantenere attiva la relazione con gli utenti anche dopo l’acquisto.
L’accesso avviene tramite la scansione del QR code presente sui prodotti e permette di entrare in uno dei tre livelli disponibili: Base, Medium e Pro.
Ogni livello offre vantaggi crescenti — punti, sconti, anteprime e attività dedicate — con l’obiettivo di favorire la fidelizzazione e trasformare lo store in un luogo di interazione e partecipazione, non solo di vendita.

Sostenibilità
Il progetto comunica in modo chiaro l’impegno ambientale del brand, attraverso:
esposizioni che mostrano quante bottiglie PET vengono utilizzate per produrre gli zaini;
contenuti video sull’inquinamento plastico;
packaging riciclato;
collaborazioni con aziende vicine al target e che condividono l'attenzione di Tucano verso l'ambiente.
Conclusioni
Questa nuova esperienza d’acquisto integra autonomia, tecnologia e comunicazione dei valori del brand, offrendo un percorso più immediato e coinvolgente.
Spazi, percorsi e touchpoint vengono ripensati per essere più riconoscibili e in linea con l’identità contemporanea di Tucano.








